搜索
医院概况
医院介绍
领导团队
联系我们
交通服务
机构设置
科室导航
内科
外科
妇儿
专科
其他科室
新闻中心
医院新闻
通知公告
媒体聚焦
科普专栏
视频报道
科研教学
科研动态
党群工作
医院文化
信息公开
院务公开
医保信息披露
通知公告
健康教育
预约挂号
首页
>
新闻中心
>
通知公告
通知公告
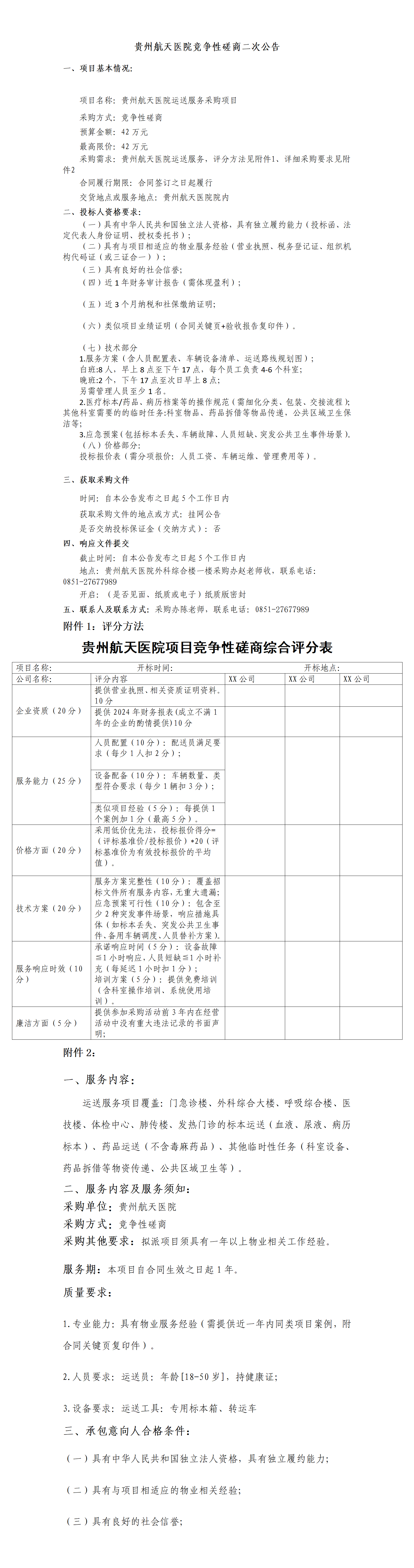
贵州航天医院运送服务采购项目竞争性磋商二次公告
作者:航天医院
点击数:1484
2025/07/21 10:37:30
附件下载:
贵州航天医院运送服务采购二次公告.docx
上一篇
:
贵州航天医院集采药品管理系统采购项目竞争性磋商二次公告
下一篇
:
贵州航天医院机房多套存储设备及数据中心运维服务采购项目竞争性磋商公告
医院新闻
【义诊预告】2月9日,贵州航天医院每月9日“服务百姓送健康·暖心义诊月月行”系列义诊活动如约而至
【航医新闻】省级康复专家助力贵州航天医院康复医学科,携手提升重症康复服务水平
【航医求贤】贵州航天医院公开招聘报名开始了!(报名时间:2月2至6日, 考试时间:3月28日至29日)
【航医新闻】遵义市紧密型第二城市医疗集团总院(贵州航天医院)召开人才下沉启动会暨培训会
【航医新闻】遵义市第二城市医疗集团总院(贵州航天医院)圆满开展呼吸慢病管理规范化培训
【航医喜报】学科建设再添佳绩!贵州航天医院获国家呼吸与危重症医学科慢阻肺专病照护优秀认定
【航医新闻】贵州航天医院圆满举办“聚力基层 赋能发展——2026年贵州基层医疗机构消毒供应学术交流会第一期”
【就诊攻略】“高频10问”!一文读懂贵州航天医院挂号、就诊全流程
【航医新闻】贵州航天医院呼吸内镜技术及相关介入技术基础培训班(第九期)圆满结业
【航医新闻】遵义市第二城市医疗集团总院(贵州航天医院)圆满举办贵州省继续医学教育项目——胫骨横向骨搬移技术治疗糖尿病足专题研讨班
通知公告
关于公开征集群众身边不正之风和腐败问题线索的公告
贵州航天医院医疗卫生队伍教育整顿受理问题线索举报的公告
贵州航天医院关于医疗领域群众身边不正之风及腐败问题投诉举报途径的公示
转发:医药反腐涵盖哪些领域?集中整治哪些问题?国家卫健委回应.
贵州航天医院开展医药领域腐败问题集中整治工作举报途径公示
贵州航天医院医药领域腐败问题举报方式
贵州航天医院采购结果公示
贵州航天医院有创心输出量测量模块采购项目单一来源采购公告
贵州航天医院采购结果公示
贵州航天医院医用耗材采购公告
微信公众号