搜索
医院概况
医院介绍
领导团队
联系我们
交通服务
机构设置
科室导航
内科
外科
妇儿
专科
其他科室
新闻中心
医院新闻
通知公告
媒体聚焦
科普专栏
视频报道
科研教学
科研动态
党群工作
医院文化
信息公开
院务公开
医保信息披露
通知公告
健康教育
预约挂号
首页
>
新闻中心
>
通知公告
通知公告
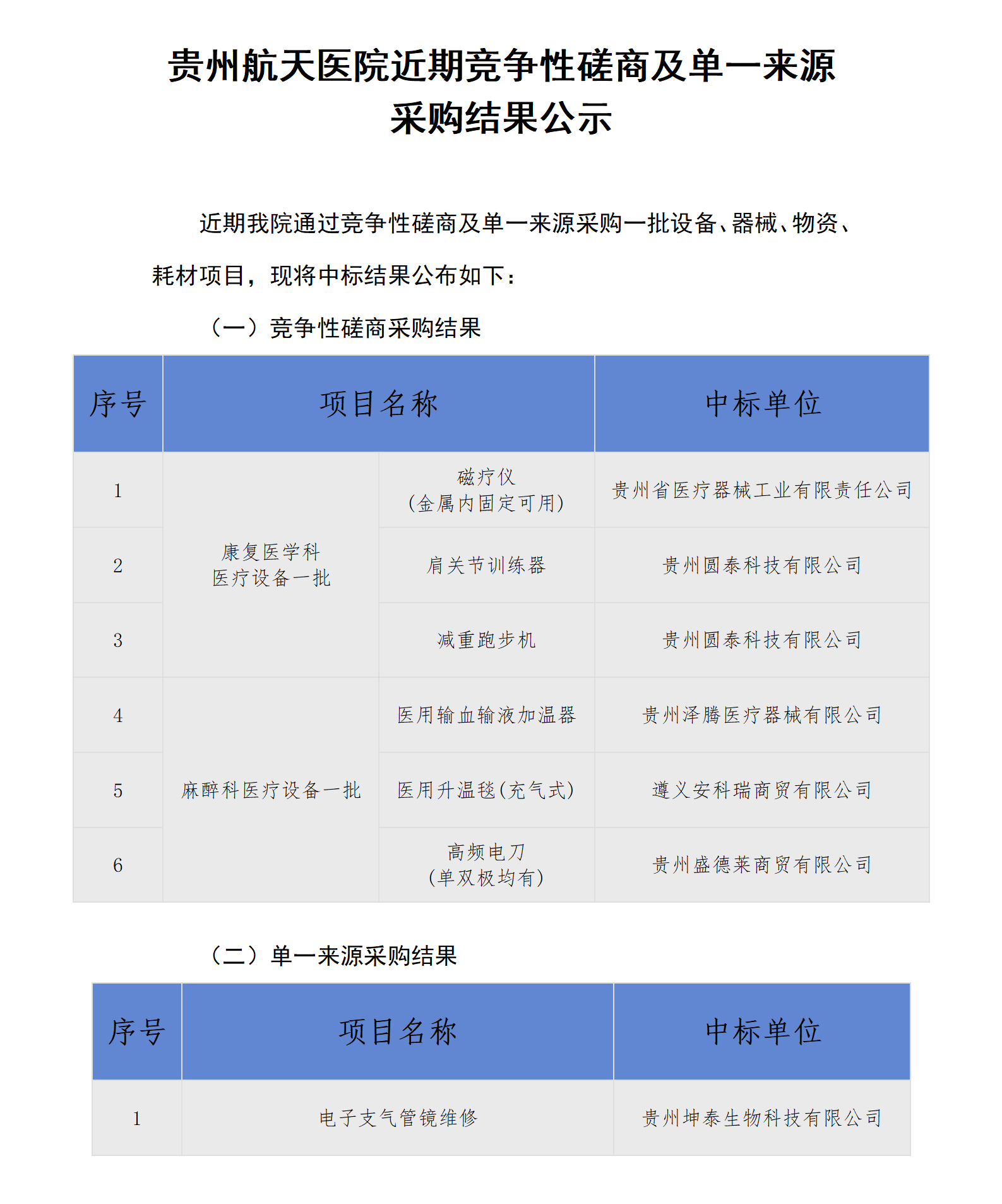
贵州航天医院近期竞争性磋商及单一来源采购结果公示
作者:航天医院
点击数:1487
2025/12/04 17:01:47
附件下载:
贵州航天医院近期竞争性磋商及单一来源采购结果公示12.03.docx
上一篇
:
贵州航天医院医用耗材采购公告
下一篇
:
贵州航天医院医用耗材采购公告
医院新闻
【航医新闻】遵义市第二城市医疗集团总院(贵州航天医院)圆满开展呼吸慢病管理规范化培训
【航医喜报】学科建设再添佳绩!贵州航天医院获国家呼吸与危重症医学科慢阻肺专病照护优秀认定
【航医新闻】贵州航天医院圆满举办“聚力基层 赋能发展——2026年贵州基层医疗机构消毒供应学术交流会第一期”
【就诊攻略】“高频10问”!一文读懂贵州航天医院挂号、就诊全流程
【航医新闻】贵州航天医院呼吸内镜技术及相关介入技术基础培训班(第九期)圆满结业
【航医新闻】遵义市第二城市医疗集团总院(贵州航天医院)圆满举办贵州省继续医学教育项目——胫骨横向骨搬移技术治疗糖尿病足专题研讨班
【航医喜报】贵州航天医院呼吸与危重症医学科成为贵州省卫生健康委省级医学重点学科!
【华西-遵义合作帮扶】四川大学华西医院刘丹博士领衔,贵州航天医院博士创新站获评省级“优秀”
【航医新闻】贵州航天医院肌少症门诊开诊啦!
【航医新闻】遵义市第二城市医疗集团总院(贵州航天医院)圆满举办遵义市高血压慢病示范管理暨基层医务人员能力提升培训班
通知公告
关于公开征集群众身边不正之风和腐败问题线索的公告
贵州航天医院医疗卫生队伍教育整顿受理问题线索举报的公告
贵州航天医院关于医疗领域群众身边不正之风及腐败问题投诉举报途径的公示
转发:医药反腐涵盖哪些领域?集中整治哪些问题?国家卫健委回应.
贵州航天医院开展医药领域腐败问题集中整治工作举报途径公示
贵州航天医院医药领域腐败问题举报方式
贵州航天医院采购结果公示
贵州航天医院电子胃镜、电子肠镜单一来源采购项目公告
贵州航天医院影像归档图像存储扩容项目建设方案征集
贵州航天医院门诊智慧服务项目(AI+互联 网医院)建设方案征集
微信公众号