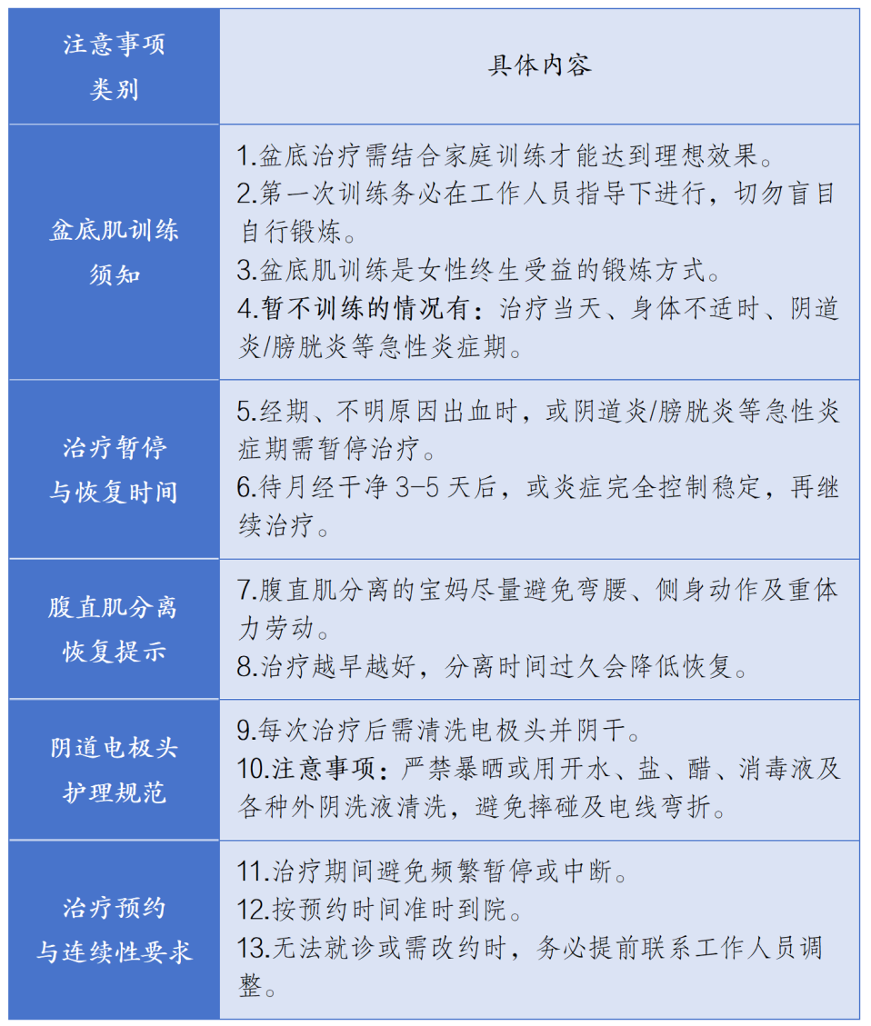
贵州航天医院产科与妇科联合启动盆底康复诊疗服务,针对产后及年龄增长导致的盆底肌松弛问题(如压力性尿失禁、盆腔器官脱垂、性生活不适等),提供科学个性化的康复方案,助力女性重拾健康与自信。 产科盆底健康管理中心 ▶产科盆底康复适用人群 产后盆底康复主要面向所有分娩后的女性,根据产后身体恢复的生理规律,可分为三个关键阶段,宝妈们可根据自身情况,抓住最佳干预时机。 黄金期:产后42天至6个月。 此阶段是身体机能恢复的“黄金窗口”,体内激素水平变化利于组织修复,盆底肌可塑性强,早期干预可事半功倍。 理想期:产后6个月至1年半。 身体状态趋于稳定,仍是康复的有效阶段。若错过黄金期,此阶段是重要的“补救时机”,可通过强化训练弥补和改善盆底功能。 有效期:产后1年以上。 盆底康复永不嫌晚,此阶段重点在于对症治疗、改善生活质量、防止问题随年龄增长而加重。康复虽需更多耐心,但依然有效。 ▶产后盆底康复治疗项目 ▶产后盆底康复治疗套餐 根据产后妈妈的不同恢复阶段和个性化需求,贵州航天医院产科特别推出以下盆底康复套餐: ▶产后盆底康复治疗温馨提示 妇科盆底治疗室 ▶妇科盆底治疗适用人群 妇科盆底治疗并非仅针对产后女性,其目标人群覆盖范围广泛,主要可分为以下四大类: 产后女性:尤其是顺产、多次分娩或有难产史的产后女性,盆底肌更容易出现松弛情况。建议在产后42天完成复查后,及时进行盆底肌相关干预。 中老年女性:随着年龄增长,体内雌激素水平下降,会导致盆底组织逐渐萎缩,进而容易出现漏尿、子宫脱垂等问题。 有症状人群:若存在咳嗽时漏尿、尿频尿急、排便困难、盆腔坠胀等表现,需重点关注盆底健康。 高危人群:长期便秘、肥胖、久坐久站的人群,以及有盆腔手术史者,也属于盆底健康的高危群体。 ▶妇科盆底治疗项目 盆底康复科普 什么是盆底肌? 盆底肌是由盆底肌肉、韧带、神经、血管组成,是一个相互关联的有机整体,像一张“吊床”支撑着膀胱、子宫和直肠等盆腔器官。要是这个“吊床”出了问题,变得松弛、没劲儿了,那盆腔脏器就可能移位,进而引发一系列让人烦恼的症状,如尿失禁、大便失禁、盆腔脏器脱垂、性生活障碍等。 哪些人群需要做盆底肌筛查? 1.产后女性(产后漏尿、阴道松弛、疼痛等)。 2.尿失禁(漏尿,尿频,尿急,尿痛等)。 3.盆腔器官脱垂(阴道前后壁膨出,子宫脱垂等)。 4.慢性盆腔疼痛(盆底痛,性交痛,腰背痛等)。 5.超重及肥胖。 什么情况需要做盆底康复治疗? 1.产后女性 无论是顺产还是剖宫产,产后42天至1年内是盆底康复的黄金期。即使产后无明显症状,也建议进行盆底功能评估,因为孕期和分娩过程可能已对盆底肌肉、神经造成隐性损伤。 2.尿失禁患者 压力性尿失禁(如咳嗽、大笑、运动时漏尿)、急迫性尿失禁或混合性尿失禁,通过盆底康复可增强尿道括约肌功能,改善控尿能力。 3.盆腔器官脱垂 轻至中度的子宫脱垂、膀胱脱垂、直肠脱垂或阴道前后壁膨出,盆底康复可提升盆底肌肉张力,为盆腔脏器提供支撑,缓解脱垂症状。 4.性功能障碍 性交疼痛、性欲下降、性高潮障碍等问题,盆底康复有助于改善盆底血液循环和肌肉协调性,提升性生活质量。 5.慢性盆腔疼痛 盆底肌肉紧张、痉挛或神经损伤引起的慢性盆腔痛、腰背痛等,通过盆底康复可缓解肌肉紧张,减轻疼痛。 6.排便异常 便秘、大便失禁或排便困难,可能与盆底肌肉功能失调有关,盆底康复可调节盆底肌肉功能,改善排便情况。 7.反复阴道炎或尿路感染 盆底功能异常可能导致局部抵抗力下降,增加感染风险。非急性期时,盆底康复有助于改善局部环境,减少感染复发。 8.肥胖或长期腹压增加者 肥胖、长期重体力劳动、慢性咳嗽、便秘等导致腹压持续升高,易引起盆底功能下降,定期盆底康复可预防盆底疾病。 9.围绝经期及绝经后女性 雌激素水平下降使盆底组织变薄、松弛,易出现漏尿、脱垂等问题,盆底康复可延缓盆底功能衰退。 10.盆腔手术前后 泌尿生殖手术、子宫切除术等前后,进行盆底康复可预防或减轻术后盆底功能障碍,促进恢复。 若出现上述情况,建议及时就医,由专业医生评估后制定个性化康复方案。 如何保护盆底肌? 1. 产后尽早干预:顺产女性产后1-2周可开始温和凯格尔运动,剖宫产待伤口愈合后启动。 2. 养成良好习惯:规律排便、避免憋尿,控制体重,坚持适度运动(如散步、瑜伽)。 3. 定期筛查:女性每年进行妇科检查时,可增加盆底功能评估,做到早发现、早干预。 4. 避免损伤因素:减少人工流产、盆腔手术等创伤,产后做好盆底肌护理。 贵州航天医院产科专家团队 王兰 产科党支部书记、主任,主任医师 专业擅长:对妊娠期高血压疾病的预防、干预及规范化治疗,女性生育力保护与优生优育指导,产科常见疾病及疑难病症的临床诊疗,胎儿宫内生长发育监测与异常管理,急危重症孕产妇救治及新生儿窒息复苏技术,复杂性剖宫产手术操作(包括疑难病例及手术高风险患者的规范化救治)具有丰富的临床经验。 贵州省药学会妇产科疾病药物治疗专业委员会委员,贵州省营养学会委员,遵义市产科专业质量控制中心副主任委员,遵义市中西医结合学会妇产专业委员会主任委员,遵义市中西医结合学会常务理事,遵义市妇产科学会委员会委员,遵义市中西医结合营养专业委员会委员,遵义市幼保健重点专科评审专家,遵义市医院等级评审专家,遵义市急危重症孕产妇病例评审专家,《妇儿健康导刊》专家委员会编委,贵州省“云上妇幼”平台专家。 王素萍 中共党员,产科主任医师 专业擅长:长期从事产科门诊工作,擅长妇产科常见病、多发病的诊断与治疗,对疑难异常产程的处理及干预、难产的处理、剖宫产手术、产后出血等危急重救治及孕产妇的围产保健工作具有丰富经验。 方梅 产科副主任医师 专业擅长:对产科急危重症、产程管理及难产的处理及抢救工作具有丰富经验,擅长产科各类手术(剖宫产、产钳助产、胎头吸引助产、肩难产及严重产道裂伤缝合等),产前保健,产前筛查以及高危妊娠的孕期管理。 2009年毕业于遵义医学院临床医学(妇产科学)专业,2022年12月至2023年3月于四川大学华西第二医院产前诊断中心进修,顺利获取产前诊断证书,2023年7月再次于贵州医科大学贵州省产前诊断中心参加培训及考核,顺利获得产前诊断-遗传咨询资质。2023年10月获遵义市妇幼健康职业技能大赛产科组个人二等奖,团队二等奖。在国家及省级期刊发表论文5篇,其中2篇发表在北图核心期刊。 李茜娴 中共党员,产科副主任医师,硕士研究生 专业擅长:对异常分娩及各种难产分娩的手术处理,剖宫产手术,产后出血以及急危重孕产妇的抢救工作,产前保健,产前筛查,高危妊娠,妊娠期高血压疾病,妊娠期糖尿病,多胎妊娠等,异常分娩及各种难产分娩的手术处理,产后出血以及急危重孕产妇等的抢救工作具有丰富经验。 2007年毕业于遵义医学院临床医学专业,从事临床工作16年,一直承担妇产科临床(主要为产科)及教学工作,具有丰富的临床经验。于2019年7月获遵义市危急重症孕产妇及新生儿急救演练技能竞赛产科组一等奖,团队演练技能三等奖,2019年9月荣获遵义市五一巾帼标兵,2022年7月第三届产科危急重症病例交流大赛遵义赛区一等奖,贵州省内决赛一等奖、优胜选手称号,全国大区域沙川赛区二等奖,全国总决赛第三名,2022年11月荣获第二届“贵州省最美劳动者”荣誉称号。 贵州航天医院妇科专家团队 邓桂林 妇科、耳鼻咽喉科党支部书记,妇科主任,主任医师,硕士研究生 临床擅长:擅长妇科常见病、多发病的诊治,主攻方向妇科肿瘤,熟练掌握宫腔镜子宫肌瘤切除术、腹腔镜下子宫切除术、腹腔镜下早期宫颈癌根治术、子宫内膜癌分期手术、卵巢癌全面分期手术以及阴式手术等手术。 从事妇科专业医疗、教学及科研近20年,曾先后前往首都医科大学附属复兴医院、广州佛山市第一人民医院、重庆医科大学第一附属医院、遵义医科大学进修培训妇科内镜,通过CSCCP全国阴道镜规范化系列培训并获得GESEA证书;主持航天科工集团课题及遵义市科技局科研课题各1项,以第一作者发表学术论文10篇,参与编著著作2本,获专利6项。是中国初级卫生保健基金会妇科内分泌与辅助生殖专业委员会委员,中国优生优育协会妇产科专业委员会委员,中国医药教育协会更年期医学教育专业委员会委员,《妇儿健康导刊》杂志编委,中国中医药信息学会科学普及及分会第二届理事会理事,贵州省药学会妇产科疾病药物治疗专业委员会委员,贵州省医学会计划生育学分会第二届委员会委员,贵州省中西结合学会第二妇产专业委员会委员,贵州省中西结合学会第二届妇产专业委员会第一届绝经学组委员委员,贵州医科大学附属医院妇科更年期专科联盟委员,遵义市中西医结合学会妇产专业委员会第一届副主任委员,遵义市妇产科学会第一届委员会委员,遵义市妇产科学会妇科肿瘤学分会第一届委员会委员,遵义市预防接种异常反应调查诊断专家。 温小英 妇科主任医师 临床擅长:从事妇产科临床、科研、教学工作近30年,对妇科各类良、恶性肿瘤的开腹手术具有丰富的手术经验,开展腹腔镜及阴式手术10余年,擅长妇科常见疾病诊断治疗,尤其擅长女性生殖道炎症,内分泌疾病等治疗。 主持参与省、市级科研项目多项,发表科研论文10余篇。 卢 韦 妇科副主任医师,硕士研究生 临床擅长:从事妇产科临床、科研、教学工作17年,对妇科常见病,多发病及妇科肿瘤诊治具有丰富的临床经验,尤其擅长宫腹腔镜多种微创手术、阴式手术、妇科肿瘤手术等。 遵义市医学高等专科学校授课教师,亚太生殖大健康协会委员,中国医药教育协会生殖内分泌专业委员会委员,贵州省医学会“健康贵州行动”妇产科巡讲团团员,女性下尿路疾病及盆底功能障碍性疾病及专家联盟委员,中西医结合专家志愿者学会妇产科专业委员会委员;曾多次前往北京首都医科大学附属复兴医院、广州南方医科大学附属第一医院、重庆市妇幼保健院、贵阳市妇幼保健院、贵州医科大学附属医院、遵义医科大学附属医院进修学习及交流,发表国家核心期刊杂志及国家级普刊杂志10余篇,发明实用性专利3项,参与编写妇产科应用教材1部,主持及参与省、市级科研课题2项。 苏远华 妇科副主任医师,硕士研究生 临床擅长:对外阴白斑、子宫腺肌病、妇科肿瘤及内分泌疾病的诊治具有丰富的临床经验,熟练掌握腹腔镜、宫腔镜、阴式等微创手术技术。 2009年毕业于遵义医学院临床医学专业,从事临床与教学工作10余年,多次获评年度优秀带教老师。2016年4月于北京复兴医院学习宫腹腔镜并取得培训合格资格证书,2018年7月至2019年1月于重庆西南医院进修妇科腹腔镜技术。申报立项及获得资金资助的省级课题1项,参与市级课题研究2项。曾参加遵义市腹腔镜操作技能比赛获得三等奖。发表国家医学论文核心期刊5篇,其中第一作者4篇、专家述评1篇,省级论文3篇,参与编著书籍1本。是遵义市高等医科专业学校授课教师,遵义市中西医结合学会妇产科专业委员会第一届秘书,妇科肿瘤学分会第三届委员会青年委员。 贵州航天医院产科简介 基本情况 贵州航天医院产科是“遵义市孕产妇急危重症救治中心”,“遵义市妇幼保健重点专科”建设单位,“遵义市爱婴医院”,国家重点专科围产医学专科联盟单位,遵义市产科专业质量控制专家副主任委员单位,在国家、省、市举办的各项技能竞赛中屡获佳绩,具有较强的专科实力。共设有病房区、产房区、新生儿抚触游泳区3个区域,待产和分娩环境温馨舒适,现有医师12人,护士24人,其中主任医师2人,副主任医师3人。 专科特色技术 (一)遵义市急危重症孕产妇救治中心 作为市级孕产妇急危重症救治中心,肩负着区域医疗急救重任。凭借扎实的医疗技术与丰富的救治经验,承担着区域医疗救治重任,能高效应对各类产科急危重症,构建起从院前急救到院内救治的无缝衔接体系。并承担下级医院的急救培训与演练指导,每年定期举办区域性急救演练,以实战化、专业化的方式,全面提升区域急救响应与处置能力。 (二)新技术、新项目开展与实施 引进与实施新技术、新项目,丰富学科内涵,提升学科影响力,近三年科室开展了新技术、新项目10余项。在贵州省率先开展了“保留胎膜的剖宫产术”,大大降低了早产儿窒息率及颅脑损伤率。 (三)保留胎膜的剖宫产术 应用范围:适用于早产时剖宫产,大多数为母胎存在合并症及并发症(如严重妊娠期高血压疾病、前置胎盘产前出血、重度ICP、多胎妊娠等),使得胎儿必须在尚未成熟时离开母体(称为有医学指征需要的早产分娩即医源性早产)。 技术优势:缓解胎儿受压、减少手术刺激、减少新生儿并发症。 (四)腹膜外剖宫产术 应用范围:宫颈条件成熟、病情稳定的产妇,存在腹腔感染风险的产妇,对腹腔脏器有特殊保护需求的产妇,有多次剖宫产史或子宫下段切口妊娠的产妇,对术后恢复有较高要求的产妇。 技术优势:降低腹腔感染风险。 (五)精准保胎 应用范围:先兆流产、反复自然流产、反复生化妊娠、先兆早产等。 技术优势:通过综合评估既往孕产史及孕期检查,针对个体差异制定个性化方案,为胚胎提供适宜生存环境,兼顾胎儿健康发育。可大大提高保胎成功率、降低过度治疗风险、减少保胎费用及药物副作用,保障母婴健康。 (六)导乐陪伴分娩 应用范围:导乐分娩适用范围广泛,适用于大多数孕妇。 技术优势:减轻疼痛、缩短产程、降低分娩恐惧、促进自然分娩。 (七)椎管内麻醉镇痛分娩 应用范围:椎管内麻醉阵痛分娩技术适用于大多数孕妇。 技术优势:有效降低分娩疼痛、促进自然分娩、降低剖宫产率。 (八)无创镇痛分娩(经皮电刺激TENS) 应用范围:适用于大多数产妇,尤其适用于对药物镇痛有顾虑或禁忌的产妇。 技术优势:减轻分娩疼痛、非侵入性、操作简单、无药物副作用。 (九)产后盆底康复 应用范围:阴道分娩、剖宫产的产妇。 技术优势:通过非侵入式电刺激、生物反馈训练等方式,精准定位受损肌群,实现个性化修复。疗程短、无创无痛,可显著提升盆底肌力,改善尿失禁等症状;对产后性生活质量下降、慢性盆腔疼痛、排便功能障碍等也有辅助治疗作用;且不影响日常生活,帮助产妇快速回归健康状态。 诊疗范围 婚前优生咨询、孕前咨询与保健、孕期各阶段的产检与监护、普通产科(正常分娩)、高危妊娠筛查保健及管理(妊娠期高血压疾病、胎盘早剥、前置胎盘、ICP、胎儿窘迫、羊水异常、早产、胎膜早破、多胎妊娠、过期妊娠、妊娠合并内外科疾病、分娩期并发症等)、产科常见病诊治、妊娠合并症的治疗、围产期保健、产前筛查、新生儿护理与疾病筛查、产后恢复与康复指导、院后随访等。我们致力于从孕前到产后的全周期健康管理,确保母婴安全与健康。 剖宫产术(耻骨联合上横切口皮内美容缝合,子宫下段新式剖宫产),腹膜外剖宫产术,剖宫产术加子宫肌瘤剔除术、卵巢、输卵管囊肿剔除术,剖宫产子宫全、次切除术,助产术(吸引产、钳产、臀位助产),子宫动脉结扎术;子宫动脉上行支结扎术,宫腔球囊压迫止血术,中晚期妊娠引产术,子宫内翻复位术,复杂的软产道裂伤修补术,子宫破裂修补术等。 贵州航天医院妇科简介 基本情况 贵州航天医院妇科现有医护团队27人(含正高2名、副高2名、硕士7名),开放床位30张;先后斩获优秀教学科室、技术创新科室、健康宣教优秀集体等多项荣誉。科室配备阴道镜、阴道B超、宫腔检查镜、盆底治疗仪及各类物理治疗设备,为妇科疾病的精准诊疗提供坚实保障。 专科特色 (一)宫腔镜手术 宫腔镜检查术,粘膜下子宫切除术,子宫内膜息肉切除术,子宫内膜切除术,宫腔黏连分离术,宫腔异物取出术,子宫纵膈切除术,宫颈瘢痕妊娠病灶清除术(冷刀,电切均可)。 (二)腹腔镜手术 早期宫颈癌根治术,子宫内膜期全面分期手术,早期卵巢癌全面分期手术,全子宫切除术,子宫肌瘤剔除术,单孔腹腔镜输卵管切除术及卵巢剔除术等妇科良性病变手术。 (三)盆底重建手术:阴式全子宫切除术 子宫脱垂、阴道前后壁合并膀胱及直肠脱垂等盆底脏器脱垂的修补术,经阴道骶棘韧带悬吊术,经腹腔镜子宫(阴道)骶骨悬吊术,针对压力性尿失禁的尿道中段折叠缝合术及TVT-O手术。 (四)外阴整形术 会阴整形术、小阴唇整形术及阴道缩紧术。 诊疗范围 科室业务范围涵盖普通妇科、妇科肿瘤、生殖整复、计划生育、生殖内分泌。 普通妇科:诊治外阴、阴道、宫颈、子宫、附件及盆腔的各种炎症及良性病变。 妇科肿瘤方面:开展经腹及经腹腔镜宫颈癌、子宫内膜癌、卵巢癌手术及术后化学治疗。 生殖整复方面:开展大、小阴唇整形、处女膜修复、阴道缩紧、宫颈成形、输卵管复通。 计划生育方面:保胎、流产、监测排卵、促排卵、上环、取环。 妇科内分泌方面:开展调经、围绝经期的激素替代治疗等,手术途径可行宫腔镜、腹腔镜(含单孔腹腔镜)、宫腹腔镜联合手术等。 门诊开展项目:产后盆底肌康复治疗,宫颈癌三级预防,宫颈炎症微波治疗,无痛宫腔镜,无痛人流,诊刮、取环等宫腔操作。
下一篇: 暂无


