搜索
医院概况
医院介绍
领导团队
联系我们
交通服务
机构设置
科室导航
内科
外科
妇儿
专科
其他科室
新闻中心
医院新闻
通知公告
媒体聚焦
科普专栏
视频报道
科研教学
科研动态
党群工作
医院文化
信息公开
院务公开
医保信息披露
通知公告
健康教育
预约挂号
首页
>
新闻中心
>
通知公告
通知公告
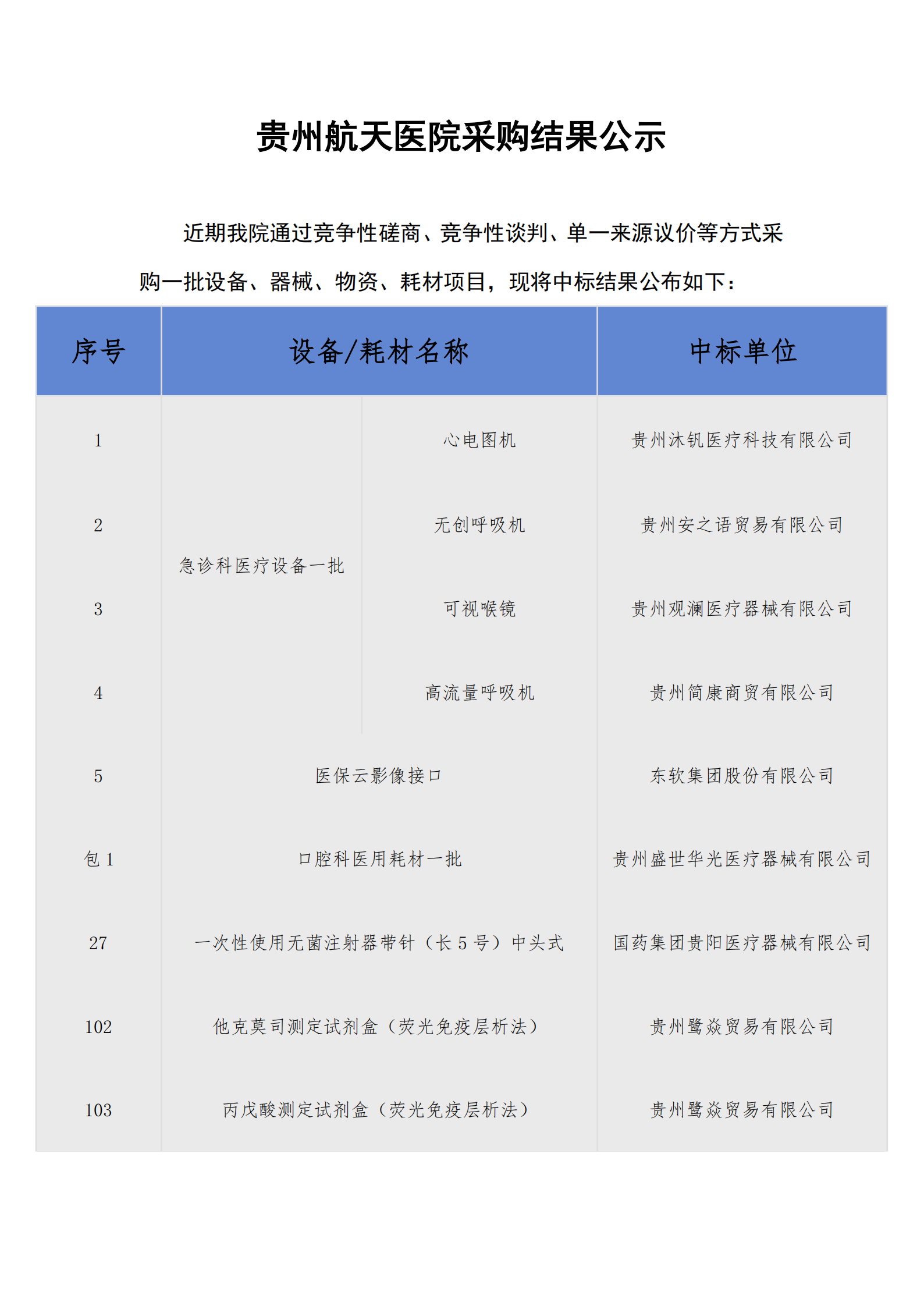
贵州航天医院采购结果公示
作者:航天医院
点击数:885
2026/03/24 11:06:54
附件下载:
贵州航天医院采购结果公示3.20.docx
上一篇
:
贵州航天医院医用耗材采购公告
下一篇
:
贵州航天医院呼吸综合楼负一楼磁共振区域和智慧后勤管理中心办公场所建设项目竞争性磋商二次公告
医院新闻
【航医说医】贵州航天医院肾脏风湿科血管通路介入微创技术,让透析“生命线”重新通畅
【航医说医】贵州航天医院“双镜联合”成功摘除食管平滑肌瘤,告别吞咽哽噎
【航医前沿】国家呼吸医学中心、中日友好医院专家携手贵州航天医院开展共聚焦激光显微内镜多中心合作
【航医新闻】贵州航天医院圆满举办“聚力基层 赋能发展——2026年贵州基层医疗机构消毒供应学术交流会第二期”
【航医新闻】全面行动,为呼吸“护航”——贵州航天医院开展第31个“世界防治结核病日”系列活动
【专家坐诊】3月28日-29日,南方医科大学南方医院泌尿外科专家韦安阳教授坐诊贵州航天医院
【航医新闻】昆明医科大学第二附属医院康复专家李军教授亲临带教,助推康复诊疗能力提质升级
【航医新闻】互学互鉴•共促提升——重庆市涪陵区人民医院到我院参观交流
【航医新闻】贵州航天医院召开五届四次职工(会员)代表大会
【航医新闻】中西医“组队”看病!贵州航天医院这个诊疗“新模式”启动
通知公告
关于公开征集群众身边不正之风和腐败问题线索的公告
贵州航天医院医疗卫生队伍教育整顿受理问题线索举报的公告
贵州航天医院关于医疗领域群众身边不正之风及腐败问题投诉举报途径的公示
转发:医药反腐涵盖哪些领域?集中整治哪些问题?国家卫健委回应.
贵州航天医院开展医药领域腐败问题集中整治工作举报途径公示
贵州航天医院医药领域腐败问题举报方式
贵州航天医院医学检验科医疗设备一批采购项目竞争性磋商二次公告
贵州航天医院搬运、下水道疏通、泥水、现场家具定制、木工类项目合格维修商遴选竞争性磋商公告
贵州航天医院文化建设项目服务单位遴选竞争性磋商公告
贵州航天医院焊接、不锈钢制作及机加工类项目合格维修商遴选竞争性磋商公告
微信公众号